• Home
  • Portfolio
  • Design Crit

Dana J. Wright

  • Home
  • Portfolio
  • Design Crit
thumbnail2.png
 

The problem: Customer service constantly having to reset passwords and field complaints from patients having trouble with login.

 

What we see on Slack:

slack-screenshot.png
 

So, how to revamp the login flow to decrease errors and encourage registration?


 

Step 1: Research

What are some existing solutions in the marketplace?

multiple-options2.jpg

Take 1: No password

Pros: Registration and log in flows are the same, no password authentication is easy to use and very secure, users don’t need to remember passwords, a verified email address is ideal marketing promotion in the future.

Cons: It is technically difficult to set up, engineering put it at level five effort.

no-password2.jpg

Take 2: Multiple ways to login

Pros: Users have options and can chose what works best for them.

Cons: Some options require more information, adding steps to the registration flow. For the people opting for password, we would have the same frictions and would need to keep the same customer service processes in place to help people recover lost passwords.

new-tech2.jpg

Take 3: New tech

Pros: Biometric authentication such as facial scans and fingerprint is more secure. And the AI chatbot registration flow is easy to use.

Cons: Biometric authentication is in early stages of development and implementation. At the end of the AI chatbot registration flow, it’s difficult for users to tell if their registration is really complete.

 

The team likes Airbnb’s approach

 
dana-j-wright-design.jpg
 

Step 2: More Research

What are consumer attitudes on online authentication?

research1.jpg
research2.jpg
research3.jpg

Source: Phenom Institute

 

The research confirms our experience: Passwords cause friction. Also, people prefer not to disclose personal information like name and address when they sign up for online services.


 

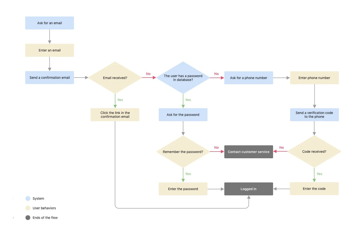
Step 3: Map out a solution

Registration/ login process

 
 

Step 4: Prototype

Not always but for this, definitely

Step 5: User testing

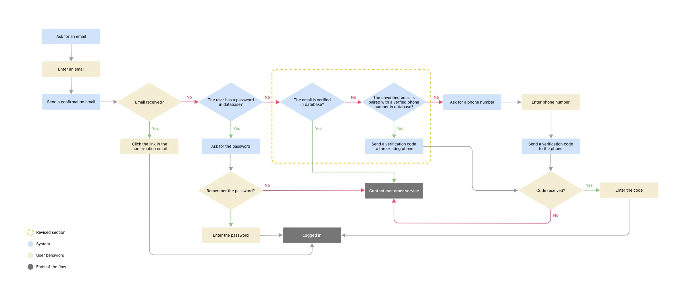
- Our group of testers found that new users who registered with email and didn’t receive the magic link got stuck.

- New users who registered with an email address could not get assistance if they didn’t receive the magic link.

- Users who choose to explore the app first were significantly less likely to create an account during their first session.

 

Step 6: Revise the flow

flow11j.jpg
 

With the addition of the phone number fallback, customer services inquiries to zero.

At first we saw a 20% decrease in registrations from app downloads, but over time (three months) we saw an increase of 6% from the old rate of conversion.

That’s because we saw lots of users opting to explore first, but later deciding to register in order to access doctor consultations and other gated features.

 

© 2025 Made by Dana J. Wright